DNS概述
DNS概述
简介
引入
当前TCP/IP网络中的设备之间进行通信,是利用和依赖于IP地址实现的。但数字形式的IP地址是很难记忆的。当网络设备众多,想要记住每个设备的IP地址,可以说是"不可能完成的任务”。那么如何解决这一难题呢?我们可以给每个网络设备起一个友好的名称,如:www.monap.cn,这种由文字组成的名称,显而易见要更容易记忆。
但是计算机不会理解这种名称的,我们可以利用一种名字解析服务将名称转化成(解析)成IP地址。从而我们就可以利用名称来直接访问网络中设备了。除此之外还有一个重要功能,利用名称解析服务可以实现主机和IP的解耦,即:当主机IP变化时,只需要修改名称服务即可,用户仍可以通过原有的名称进行访问而不受影响。
实现此服务的方法是多样的。如下面所述:
- 本地名称解析配置文件:hosts
- Linux:/etc/hosts
- Windows:%WINDIR%/system32/drivers/etc/hosts
122.10.117.2 www.baidu.com
93.46.8.89 www.google.com- DNS:DomainNameSystem域名系统,应用层协议,是互联网的一项服务。它作为将域名和IP地址相互映射的一个分布式数据库,能够使人更方便地访问互联网。基于C/S架构,服务器端:53/udp,53/tcp
BIND:Bekerley Internet Name Domain,由 ISC(www.isc.org)提供的DNS软件实现
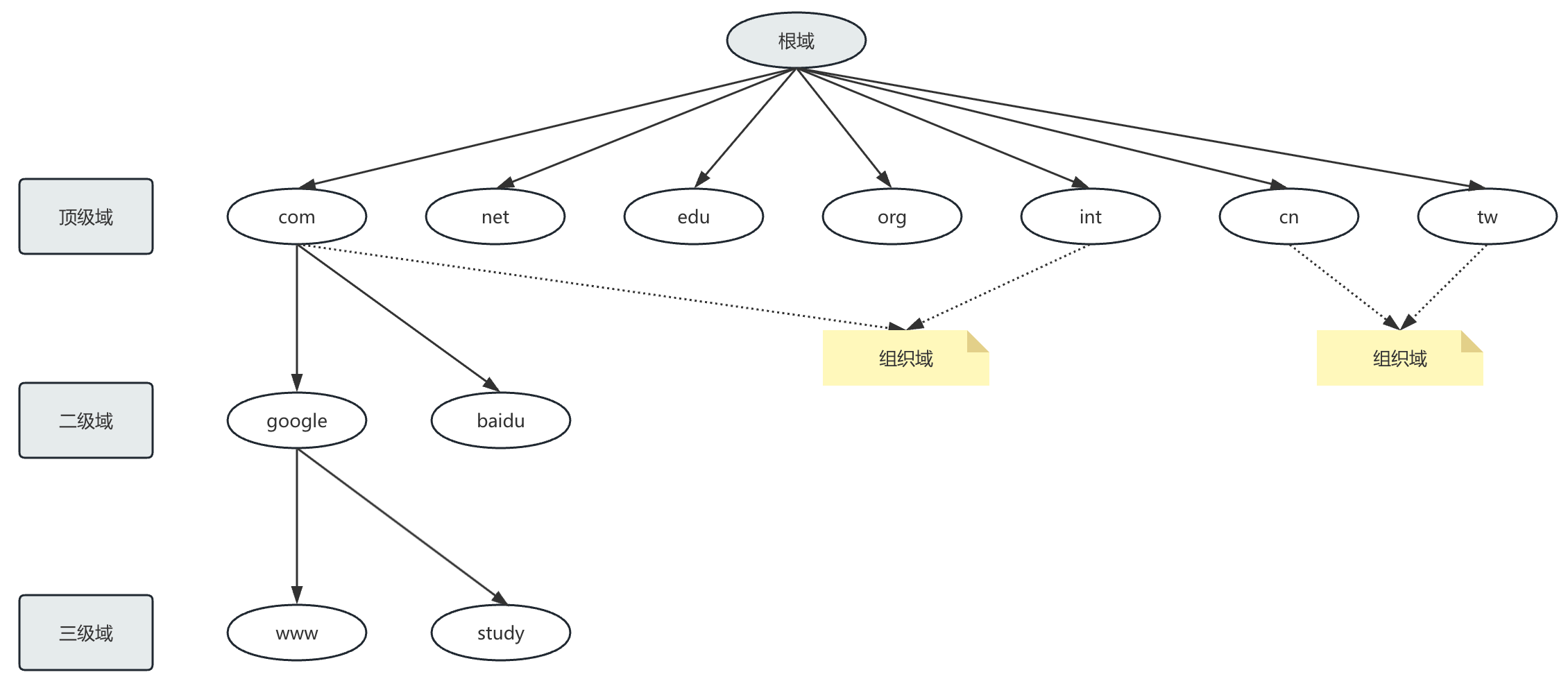
DNS域名结构
- 根域
- 一级域名:com、edu、mil、gov、net、org、int、arpa(三类:组织域、国家域(.cn、.ca、.hk、.tw)、反向域)
- 二级域名: monap.cn
- 三级域名:study.monap.cn
- 最多可达到127级域名

CANN(The Internet Corporation for Assigned Names and Numbers)互联网名称与数字地址分配机构,负责在全球范围内对互联网通用顶级域名(gTLD)以及国家和地区顶级域名(ccTLD)系统的管理、以及根服务器系统的管理。
DNS服务工作原理

DNS查询类型
- 递归查询:最终结果,负责到底
- 选代查询:最好结果,不负责到底
名称服务器
- NameServer,域内负责解析本域内的名称的DNS服务器
- IPv4的根名称服务器:全球共13个负责解析根域的DNS服务器,美国10个,荷兰1,瑞典1,日本1
- IPv6的根名称服务器:全球共25个,中国1主3从,美国1主2从
解析类型
- FQDN => IP正向解析
- IP => FQDN反向解析
注意:正反向解析是两个不同的名称空间,是两棵不同的解析树
完整DNS查询请求流程
# client => hosts文件 => client DNS Service Local Cache => DNS Server(递归) =>
# DNS ServerCache => iteration(迭代)=> 根 => 顶级域名DNS => 二级域名DNS..相关概念与技术
DNS服务器的类型
- 主DNS服务器
- 从DNS服务器
- 缓存DNS服务器(转发器)
主DNS服务器
管理和维护所负责解析的域内解析库的服务器
从DNS服务器
从主服务器或从服务器"复制”(区域传输)解析库副本
- 序列号:解析库版本号,主服务器解析库变化时,其序列递增
- 刷新时间间隔:从服务器从主服务器请求同步解析的时间间隔
- 重试时间间隔:从服务器请求同步失败时,再次尝试时间间隔
- 过期时长:从服务器联系不到主服务器时,多久后停止服务
- 通知机制:主服务器解析库发生变化时,会主动通知从服务器
区域传输
- 完全传输:传送整个解析库
- 增量传输:传递解析库变化的那部分内容
解析形式
- 正向:FQDN(Fully Qualified Domain Name)=> IP
- 反向:IP => FQDN
负责本地域名的正向和反向解析库
- 正向区域
- 反向区域
解析答案
- 肯定答案:存在对应的查询结果
- 否定答案:请求的条目不存在等原因导致无法返回结果
- 权威答案:直接由存有此查询结果的DNS服务器(权威服务器)返回的答案
- 非权威答案:由其它非权威服务器返回的查询答案
各种资源记录
区域解析库:由众多资源记录组成:
资源记录:Resource Record(简称RR)
记录类型:A、AAAA、PTR、SOA、NS、CNAME、MX
SOA:StartOfAuthority,起始授权记录;一个区域解析库有且仅能有一个SOA记录,必须位于解析库的第一条记录
A:internetAddress,FQDN => IP
AAAA: FQDN => IPv6
PTR:PoinTeR,IP => FQDN
NS:NameServer,专用于标明当前区域的DNS服务器
CNAME:CanonicalName,别名记录
MX:MaileXchanger,邮件交换器
TXT:对域名进行标识和说明的一种方式,一般做验证记录时会使用此项,如:SPF(反垃圾邮件)记录,https验证等,如下示例:
_dnsauth TXT 2012011200000051qgs69bwoh4h6nht4n1h01r038x资源记录定义的格式
# 名称 缓存时长(单位秒) 固定值(Internet简称) 记录类型 值
name [TTL] IN rr_type value注意:
如果名称是全域名,结尾需要跟
.,否则Bind会补上当前区域域名# 正确写法 www => www.monap.cn www.monap.cn. => www.monap.cn # 错误写法 www.monap.cn => www.monap.cn.monap.cnTTL可从全局继承
使用
@符号可用于引用当前区域的域名同一个名字可以通过多条记录定义多个不同的值;此时DNS服务器会以轮询方式响应
同一个值也可能有多个不同的定义名字;通过多个不同的名字指向同一个值进行定义;此仅表示通过多个不同的名字可以找到同一个主机
SOA记录
起始授权记录,必须处于整个区域配置数据库文件的第一行。用于描述当前区域配置数据库的整体信息,如负责管理的是哪个域、当前的DNS服务器、管理员和其他辅助信息。
SOA记录也是由五项组成
name:当前区域对应的域名,例如
monap.cn.或则@TTL:TTL可以提出来定义一个专门的TTL变量,就不用后续的每一项都写TTL了
IN
资源类型:SOA
value:由多部分组成
范例:
$TTL 86400
; 当前的主DNS服务器地址 邮箱,@是关键字必须替换为.
@ IN SOA ns1.monap.cn. polaris424.foxmail.com. (
2015042201 ;序列号、版本 在该配置文件更新后请同步更新该版本号,该版本号是主从服务器同步时判断配置是否变化的标志
2H ;刷新时间,主服务器向从服务器同步数据的时间间隔
;同步方式有主服务器推和从服务器拉,这里配置的是从服务器拉相关的时间间隔
;推:只要主服务器配置变了且序列号增加了就会自动推送到从服务器,
10M ;重试时间,同步失败了的重试时间间隔
1D ;过期时间 从服务器数据实效时间,当从服务器一只无法与主服务器数据同步,该时间后从服务器将无法对外提供服务
10H ;不存在记录的缓存有效期,当用户一直访问一个不存在的域名时,设置该缓存可以避免频繁解析不存在的域名
)
; 主服务器自己的NS记录
@ IN NS ns1.monap.cn.
ns1.monap.cn. IN A 192.168.1.2
; 从服务器的NS记录
; 注意:如果有从服务器,必须要配置该记录,否则主服务器不知道从服务器地址无法进行配置变更推送
@ IN NS ns2.monap.cn.
ns2.moanp.cn. IN A 192.168.1.5NS记录
通过该记录体现当前区域中有哪些主、从DNS服务器
- name:当前区域的名字
- value:当前区域的某DNS服务器的名字,例如 ns.monap.cn.
注意:
- 相邻的两个资源记录的name相同时,后续的可省略
- 对NS记录而言,任何一个ns记录后面的服务器名字,都应该在后续有一个A记录
- 一个区域可以有多个NS记录
范例:
monap.cn. IN NS ns1.monap.cn.
monap.cn. IN NS ns2.monap.cn.
ns1.monap.cn. IN A 192.168.1.2
ns2.monap.cn. IN A 192.168.1.3MX记录
指定邮件服务器(smtp服务器)记录
- name:当前区域的名字
- value:当前区域的某邮件服务器(smtp服务器)的主机名
注意:
- 一个区域内,MX记录可有多个;但每个记录的value之前应该有一个数字(0-99),表示此服务器的优先级;数
字越小优先级越高- 对MX记录而言,任何一个MX记录后面的服务器名字,都应该在后续有一个A记录
范例:
monap.cn. IN MX 10 mx1.monap.cn.
IN MX 20 mx2.monap.cn.
mx1.monap.cn. IN A 192.168.1.4
mx2.monap.cn. IN A 192.168.1.5A记录
- name:某主机的FQDN,例如:www.monap.cn.
- value:主机名对应主机的IP地址
避免用户写错名称时给错误答案,可通过泛域名解析进行解析至某特定地址
范例:
www.monap.cn. IN A 1.1.1.1
www.monap.cn. IN A 2.2.2.2
mx1.monap.cn. IN A 3.3.3.3
mx2.monap.cn. IN A 4.4.4.4
$GENERATE 1-254 HOST$ IN A 1.2.3.$ // 泛域名解析,可以一次生成254个记录
*.monap.cn. IN A 5.5.5.5
monap.cn. IN A 6.6.6.6范例:京东云

AAAA记录
- name:FQDN
- value:IPv6
PTR记录
PTR记录是A记录的逆向记录,又称做IP反查记录或指针记录,负责将IP反向解析为域名
- name:IP有特定格式,把IP地址反过来写,1.2.3.4,要写作4.3.2.1;而且有特定后缀:in-addr.arpa.,所以完整写法为:4.3.2.1.in-addr.arpa.
- value:FQDN
注意:网络地址及后缀可省略;主机地址依然需要反着写
例如:
4.3.2.1.in-addr.arpa. IN PTR www.monap.cn.
# 如1.2.3.4为网络地址,可简写成:
4 IN PTR www.monap.cn.CNAME别名记录
CNAME记录在做IP地址变更时要比A记录方便。CNAME记录允许将多个名字映射到同一台计算机,当有多个域名需要指向同一服务IP,此时可以将一个域名做A记录指向服务器IP,然后将其他的域名做别名(即:CNAME)到A记录的域名上。当服务器IP地址变更时,只需要更改A记录的那个域名到新IP上,其它做别名的域名会自动更改到新的IP地址上,而不必对每个域名做更改。
- name:别名的FQDN
- value:真正名字的FQDN
例如:
www.monap.cn. IN CNAME websrv.monap.cn.子域授权
每个域的名称服务器,都是通过其上级名称服务器在解析库进行授权,类似根域授权tld
glue record:粘合记录,父域授权子域的记录
范例:
.com. IN NS nsl.com.
.com. IN NS ns2.com.
ns1.com. IN A 2.2.2.1
ns2.com. IN A 2.2.2.2
# monap.cn.在.com的名称服务器上,解析库中添加资源记录
monap.cn. IN NS ns1.monap.cn.
monap.cn. IN NS ns2.monap.cn.
monap.cn. IN NS ns3.monap.cn.
ns1.monap.cn. IN A 3.3.3.1
ns2.monap.cn. IN A 3.3.3.2
ns3.monap.cn. IN A 3.3.3.3互联网域名
- 域名注册(代理商:万网,新网,godaddy)
- 注册完成以后,想自己用专用服务来解析
管理后台:把NS记录指向的服务器名称,和A记录指向的服务器地址